Serratia sarumannii is a Gram-negative, facultatively anaerobic rod of the family Yersiniaceae, recently proposed as a novel species within the genus Serratia. It has been isolated from environmental and clinical contexts, and its taxonomic position was established through polyphasic analysis including whole-genome average nucleotide identity. Like other serratiae, S. sarumannii possesses a moderately sized genome and may carry intrinsic antimicrobial resistance determinants common to the genus.
For detailed methods on how these thresholds were calculated, please see Methods. The suggested thresholds are in the table below. These thresholds are based on 19 genomes from RefSeq and 0 genomes from other sources.
These tables provide a summary of the distribution of each metric, including SDeviation, Mean, Median, and Percentiles.
| Metric | Lower bound | Upper bound |
|---|---|---|
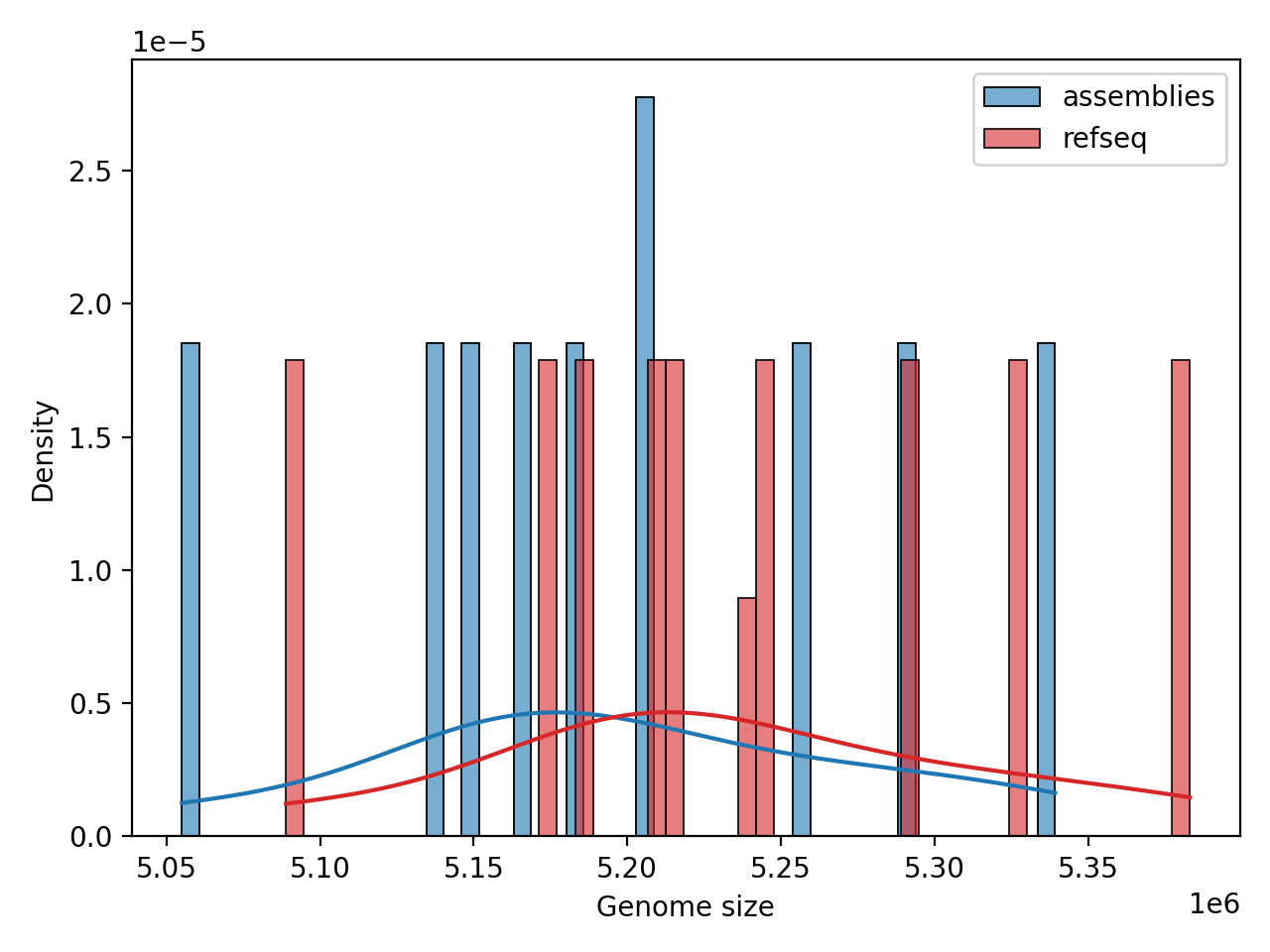
| Genome_Size | 5,000,000 | 5,400,000 |
| GC_Content | 59.00 | 61.00 |
| Total_Coding_Sequences | 4,600 | 5,300 |
| Completeness_Specific | 95.00 | - |
| Contamination | - | 2.000 |
| no_of_contigs | - | 50.00 |
| N50 | 191,000 | - |
This plot shows the relationship between the number of coding sequences (CDS) and genome size. It helps to visualize how genome size correlates with the number of genes. This should be linear – as genome size increases, the number of coding sequences should also increase. Any secondary trend lines or non-linear behaviour indicates bona fide separate populations within the retained genomes or some remaining contaminant.
Histogram comparing SRA to RefSeq; each bar shows genome density across value ranges to highlight shifts, peaks, or outliers.
QQ (quantile-quantile) plot comparing SRA and RefSeq. Points along the diagonal follow the expected distribution; deviations indicate skew, outliers, or other systematic differences.
A table of complete RefSeq genomes for Serratia sarumannii used to calibrate this scheme. The file includes accessions, some sample information, genome size, GC content, and other key metrics.